TI裁撤中国MCU团队!
2023-11-21
德州仪器已经裁撤中国区MCU团队(市场和应用被留下了,RD被抛弃了),并把原MCU产品线全部迁往印度。据说目前团队所有成员均被分散安排到了其他产品线,名义上岗位与薪资待遇都保持不变。公司给员工两个选择:要么接......
2023-11-21
德州仪器已经裁撤中国区MCU团队(市场和应用被留下了,RD被抛弃了),并把原MCU产品线全部迁往印度。据说目前团队所有成员均被分散安排到了其他产品线,名义上岗位与薪资待遇都保持不变。公司给员工两个选择:要么接......
2023-10-08
产品介绍上海贝岭新推出四款高带宽模拟开关产品BL1561、BL1557、BL1558和BL1559,可在1.8V~5.5V的电源范围内工作,支持轨到轨输入/输出。产品具有双向、低功耗、低漏电流、高速、高带宽的......
2023-07-29
为了精确获得温度、湿度、压力、位置等真实世界数据,我们需要用传感器去测量,并且以电压和电流的形式输出电信号;若要进一步分析和利用这些实时信号,要用到被誉为模拟电路皇冠上明珠的模数转换器(ADC)。在工业4.0......
2023-07-27
一个典型的工业自动化运动控制系统一般由人机交互界面、控制器、驱动器、电机等部件构成。人机交互界面用于与操作员对话并将运动指令下达给控制器,同时监控系统的运动状态;控制器接收操作指令后进行运动轨迹规划,向驱动器......
2023-07-26
第三代半导体碳化硅功率器件具有耐压高、耐温高和能量转换效率高等优势,在新能源汽车、光伏发电和轨道交通等诸多领域具有广阔的应用前景。我国的碳化硅产业尚处于核心技术攻关的发展阶段,国产化进程迫在眉睫...
2023-07-26
作为执行基本逻辑功能的元器件,标准逻辑器件和低功耗逻辑产品系列种类繁复,应用广泛。得益于深耕模拟芯片行业多年的积累,圣邦微电子在逻辑类芯片领域拥有相当完整的产品布局和广泛的客户群体,可提供包括逻辑门、触发器、......
2023-07-24
据中国光谷消息,近日,“湖北省集成电路产业计量中心”(以下简称“中心”)通过国家集成电路领域相关专家组考核验收,成为全国第一家省级集成电路产业计量测试中心。消息称,湖北省集成电路产业计量中心由湖北省市场监管局......
2023-07-18
川土微电子CA-IS3115X支持2.5/5.0kVRMS隔离耐压的DC-DC转换器新品发布!该产品集成片上变压器,能够高效率传输1.5W功率到副边侧输出。...
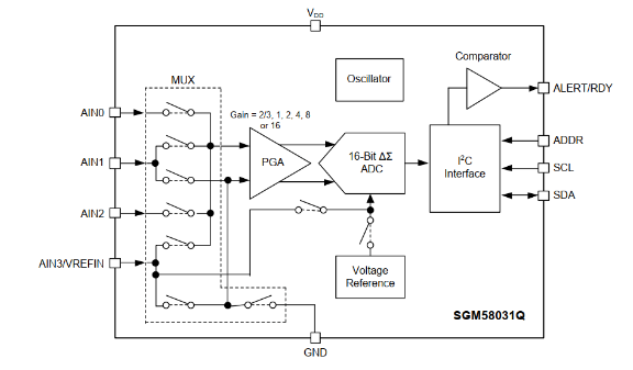
2023-07-13
圣邦微电子推出SGM58031Q,一款超小尺寸,低功耗,16位,带内部电压基准的ADC。可应用于汽车应用程序、便携式设备、流程控制、电池监测系统和温度测量等领域。...
2023-07-12
川土微电子CA-IF1028-Q1集成电压调整器(LDO)的LIN收发器新品发布!该产品集成LDO具有100mA/125mA供电能力。...